Summary of deployment sequence
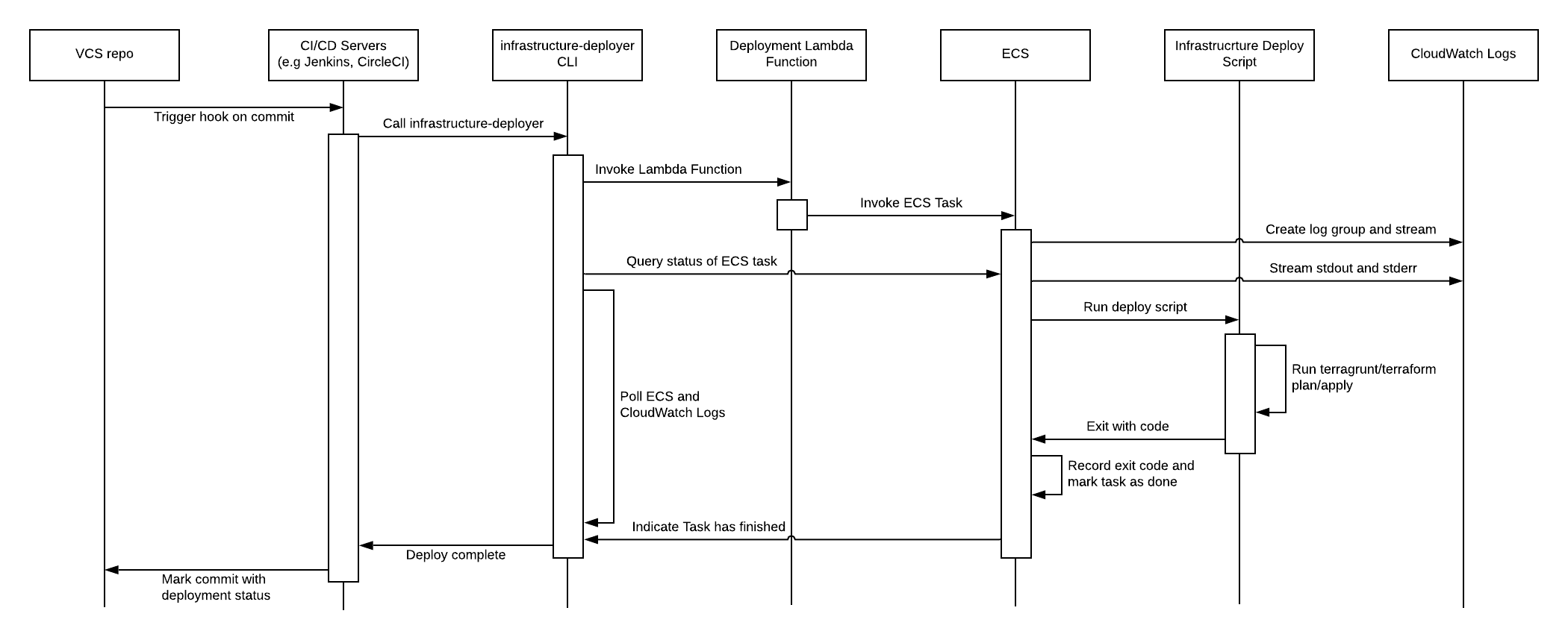
To put it all together, the following sequence diagram shows how all the various components work together:
Sequence diagram of running Terraform/Terragrunt CI/CD workflows.
To put it all together, the following sequence diagram shows how all the various components work together:
Sequence diagram of running Terraform/Terragrunt CI/CD workflows.